Extended temperature, robust 10/100-Mbps Ethernet PHY transceiver with fiber support & 16-kV ESD
Texas Instruments
RSS
Sample
- Darmowa próbka
- MPN:
- DP83822HF
- Producent:
- TEXAS INSTRUMENTS
- Dodany do bazy:
- Ostatnio widziany:
Sugerowane produkty dla dp83822
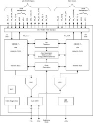
Designed for harsh industrial environments, the DP83822 is an ultra-robust, low-power single-port 10/100 Mbps Ethernet PHY. The DP83822 provides all physical layer functions needed to transmit and receive data over standard twisted-pair cables, or connect to an external fiber optic transceiver. Additionally, the DP83822 provides flexibility to connect to a MAC through a standard MII, RMII, or RGMII interface.
The DP83822 offers integrated cable diagnostic tools, built-in self-test, and loopback capabilities for ease of use. The device supports multiple industrial fieldbuses with fast link-down detection as well as Auto-MDIX in forced modes.
The DP83822 offers an remarkable and robust approach for reducing power consumption through EEE, WoL and other programmable energy savings modes.
The DP83822 is a feature rich and pin-to-pin upgradeable option for the TLK105, TLK106, TLK105L and TLK106L 10/100 Mbps Ethernet PHYs.
The DP83822 comes in a 32-pin 5.00-mm × 5.00-mm VQFN package.
Elecena nie prowadzi sprzedaży elementów elektronicznych, ani w niej nie pośredniczy.
Produkt pochodzi z oferty sklepu Texas Instruments