elecena.pl

25V, 600mA Buck-Boost DC/DC Converter with 1.6µA Quiescent Current

Analog Devices

25V, 600mA Buck-Boost DC/DC Converter with 1.6µA Quiescent Current RSS Sample
  • Darmowa próbka
MPN:
LTC3130
Producent:
ANALOG DEVICES
Dodany do bazy:
Ostatnio widziany:
Zmiana ceny:
-100% (21.01.2025)
Poprzednia cena:
4.01

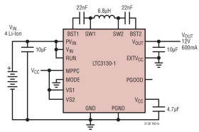
The LTC3130/LTC3130-1 are high efficiency, low noise, 600mA buck-boost converters with wide VIN and VOUT ranges. For high efficiency operation at light loads, BurstMode operation can be selected, reducing the quiescent current to just 1.6µA. Converter start-up is achieved from sources as low as 7.5µW.

TheLTC3130/LTC3130-1 employ an ultralow noise, 1.2MHz PWM architecture that minimizes solution footprint by allowing the use of tiny, low profile inductors and ceramic capacitors. Built-in loop compensation and soft-start reduces external parts count and simplifies the design. Features include an accurate RUN comparator threshold to allow predictable regulator turn-on and a maximum power point control (MPPC) capability that ensures maximum power extraction from non-ideal sources such as photovoltaic panels. The LTC3130-1 includes an internal voltage divider to provide four selectable fixed output voltages.

Additional features include a power good output, an external VCC input and thermal shutdown.

The LTC3130 and LTC3130-1 are available in thermally-enhanced 20-lead 3mm × 4mm QFN and 16-lead MSOP packages.

Applications

* Long-Life, Battery-Operated Instruments

* Portable Military Radios

* Low Power Sensors

* Solar Panel Post-Regulator/Charger

* Regulates VOUT Above, Below or Equal to VIN

* Wide VIN Range: 2.4V to 25V, <1V to 25V (Using EXTVCC Input)

* VOUT Range: 1V to 25V

* Adjustable Output Voltage (LTC3130)

* Four Selectable Fixed Output Voltages (LTC3130-1)

* 1.2µA No-Load Input Current in Burst Mode® Operation (VIN = 12V, VOUT = 5V)

* 600mA Output Current in Buck Mode

* Pin-Selectable 850mA/450mA Current Limit (LTC3130)

* Up to 95% Efficiency

* Pin-Selectable Burst Mode Operation

* 1.2MHz Ultralow Noise PWM Frequency

* Accurate RUN Pin Threshold n Power Good Indicator

* Programmable Maximum Power Point Control

* IQ = 500nA in Shutdown

* Thermally-Enhanced 20-Lead 3mm × 4mm QFN and 16-Lead MSOP Packages

Elecena nie prowadzi sprzedaży elementów elektronicznych, ani w niej nie pośredniczy.

Produkt pochodzi z oferty sklepu