elecena.pl

0.7Vin Synchronous Boost Converter with 800 nA Ultra-Low Quiescent Current

Texas Instruments

0.7Vin Synchronous Boost Converter with 800 nA Ultra-Low Quiescent Current RSS Sample
  • Darmowa próbka
MPN:
TPS61099
Producent:
TEXAS INSTRUMENTS
Dodany do bazy:
Ostatnio widziany:

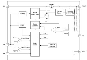
The TPS61099x device is a synchronous boost converter with 1-µA ultra-low quiescent current. The device is designed for products powered by an alkaline battery, NiMH rechargeable battery, Li-Mn battery, or rechargeable Li-Ion battery where high efficiency under light-load condition is critical to achieve long battery life operation.

The TPS61099x boost converter uses a hysteretic control topology to obtain maximal efficiency at minimal quiescent current. It only consumes 1-µA quiescent current under light-load condition and can achieve up to 75% efficiency at 10-µA load with fixed output voltage version. It can also support up to 300-mA output current from 3.3-V to 5-V conversion, and achieve up to 93% at 200-mA load.

The TPS61099x also offers both Down mode and Pass-Through operations for different applications. In Down mode, the output voltage can still be regulated at target value even when input voltage is higher than the output voltage. In Pass-Through mode, the output voltage follows input voltage. The TPS61099x exits Down mode and enters into Pass-Through mode when VIN > VOUT + 0.5 V.

The TPS61099x supports true shutdown function when it is disabled, which disconnects the load from the input supply to reduce the current consumption.

The TPS61099x offers both adjustable output voltage version and fixed output voltage versions. It is available in a 6-ball 1.23-mm × 0.88-mm WCSP Package and a 6-pin 2-mm × 2-mm WSON package.

Elecena nie prowadzi sprzedaży elementów elektronicznych, ani w niej nie pośredniczy.

Produkt pochodzi z oferty sklepu