elecena.pl

1.5-V to 16-V, 40-A synchronous SWIFT™ buck converter with AVSO and differential remote sense

Texas Instruments

1.5-V to 16-V, 40-A synchronous SWIFT™ buck converter with AVSO and differential remote sense RSS Sample
  • Darmowa próbka
MPN:
TPS548D21
Producent:
TEXAS INSTRUMENTS
Dodany do bazy:
Ostatnio widziany:

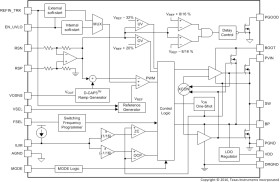
The TPS548D21 device is a compact single buck converter with adaptive on-time, D-CAP3 mode control. It is designed for high accuracy, high efficiency, fast transient response, ease-of-use, low external component count and space-conscious power systems.

This device features full differential sense, TI integrated FETs with a high-side on-resistance of 2.9 mΩ and a low-side on-resistance of 1.2 mΩ. The device also features accurate 0.5%, 0.9-V reference with an ambient temperature range between –40°C and +125°C. Competitive features include: very low external component count, accurate load regulation and line regulation, FCCM mode operation, and internal soft-start control.

The TPS548D21 device is available in 7-mm × 5-mm, 40-pin, LQFN-CLIP (RVF) package (RoHs exempt).

Elecena nie prowadzi sprzedaży elementów elektronicznych, ani w niej nie pośredniczy.

Produkt pochodzi z oferty sklepu