elecena.pl

2.2GHz Low Noise, Low Distortion Differential ADC Driver for DC-140MHz

Analog Devices

2.2GHz Low Noise, Low Distortion Differential ADC Driver for DC-140MHz RSS Sample
  • Darmowa próbka
MPN:
LTC6401-8
Producent:
ANALOG DEVICES
Dodany do bazy:
Ostatnio widziany:
Zmiana ceny:
-100% (20.01.2025)
Poprzednia cena:
3.54

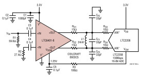
The LTC6401-8 is a high-speed differential amplifier targeted at processing signals from DC to 140MHz. The part has been specifically designed to drive 12-, 14- and 16-bit ADCs with low noise and low distortion, but can also be used as a general-purpose broadband gain block.

The LTC6401-8 is easy to use, with minimal support circuitry required. The output common mode voltage is set using an external pin, independent of the inputs, which eliminates the need for transformers or AC-coupling capacitors in many applications. The gain is internally fixed at 8dB (2.5V/V).

The LTC6401-8 saves space and power compared to alternative solutions using IF gain blocks and transformers. The LTC6401-8 is packaged in a compact 16-lead 3mm × 3mm QFN package and operates over the –40°C to 85°C temperature range.

Applications

* Differential ADC Driver

* Differential Driver/Receiver

* Single Ended to Differential Conversion

* IF Sampling Receivers

* SAW Filter Interfacing

* 2.2GHz –3dB Bandwidth

* Fixed Gain of 2.5V/V (8dB)

* –92dBc IMD3 at 70MHz (Equivalent OIP3 = 50dBm)

* –80.5dBc IMD3 at 140MHz (Equivalent OIP3 = 44dBm)

* 1nV/√Hz Internal Op Amp Noise

* 12.1dB Noise Figure

* Differential Inputs and Outputs

* 400Ω Input Impedance

* 2.85V to 3.5V Supply Voltage

* 45mA Supply Current (135mW)

* 1V to 1.6V Output Common Mode, Adjustable

* DC- or AC-Coupled Operation

* Max Differential Output Swing 4.6VP-P

* Small 16-Lead 3mm × 3mm × 0.75mm QFN Package

Elecena nie prowadzi sprzedaży elementów elektronicznych, ani w niej nie pośredniczy.

Produkt pochodzi z oferty sklepu