elecena.pl

2.6-W, mono, analog input Class-D audio amplifier with 12 dB fixed gain & syncronizable oscillator

Texas Instruments

2.6-W, mono, analog input Class-D audio amplifier with 12 dB fixed gain & syncronizable oscillator RSS Sample
  • Darmowa próbka
MPN:
LM48310
Producent:
TEXAS INSTRUMENTS
Dodany do bazy:
Ostatnio widziany:

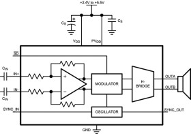
The LM48310 is a single supply, high efficiency, mono, 2.6W, filterless switching audio amplifier. The LM48310 features TI’s Enhanced Emissions Suppression (E2S) system, that features a unique patent-pending ultra low EMI, spread spectrum, PWM architecture, that significantly reduces RF emissions while preserving audio quality and efficiency. The E2S system improves battery life, reduces external component count, board area consumption, system cost, and simplifying design.

The LM48310 is designed to meet the demands of portable multimedia devices. Operating from a single 5V supply, the device is capable of delivering 2.6W of continuous output power to a 4Ω load with less than 10% THD+N. Flexible power supply requirements allow operation from 2.4V to 5.5V. The LM48310 offers two logic selectable modulation schemes, fixed frequency mode, and an EMI suppressing spread spectrum mode. The E2S system includes an advanced, patent-pending edge rate control (ERC) architecture that further reduce emissions by minimizing the high frequency component of the device output, while maintaining high quality audio reproduction (THD+N = 0.03%) and high efficiency (η = 88%). The LM48310 also features a SYNCIN input and SYNCOUT, which allows multiple devices to operate with the same switching frequency, eliminating beat frequencies and any other interference caused by clock intermodulation.

The LM48310 features high efficiency compared to conventional Class AB amplifiers, and other low EMI Class D amplifiers. When driving and 8Ω speaker from a 5V supply, the device operates with 88% efficiency at PO = 1W. The gain of the LM48310 is internally set to 12dB, further reducing external component count. A low power shutdown mode reduces supply current consumption to 0.01μA.

Advanced output short circuit protection with auto-recovery prevents the device from being damaged during fault conditions. Superior click and pop suppression eliminates audible transients on power-up/down and during shutdown.

Elecena nie prowadzi sprzedaży elementów elektronicznych, ani w niej nie pośredniczy.

Produkt pochodzi z oferty sklepu