elecena.pl

2.5-W, stereo, digital input Class-D amp with 36-mW headphone amp & 3D enhancement

Texas Instruments

2.5-W, stereo, digital input Class-D amp with 36-mW headphone amp & 3D enhancement RSS Sample
  • Darmowa próbka
MPN:
LM49450
Producent:
TEXAS INSTRUMENTS
Dodany do bazy:
Ostatnio widziany:

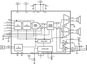
The LM49450 is a fully integrated audio subsystem designed for portable media player applications. The LM49450 combines a 24-bit I2S digital-to-analog converter (DAC), 2.5W/channel stereo Class D speaker drivers, 36mW stereo ground referenced headphone drivers, volume control, and TI’s unique 3D sound enhancement into a single device.

The filterless Class D amplifiers deliver 1.25W/channel into an 8Ω load with <1% THD+N with a 5V supply. The LM49450 offers two logic selectable modulation schemes, fixed frequency mode, and an EMI reducing spread spectrum mode. The 36mW/channel headphone drivers feature TI’s ground referenced architecture that creates a ground-referenced output from a single supply, eliminating the need for bulky and expensive DC-blocking capacitors, saving space and minimizing system cost. A headphone sense input (HPS) automatically detects the presence of a headphone, and configures the device accordingly.

The LM49450 stereo, 24-bit DAC supports a wide range of sample rates (including 192kHz, 96kHz, 48kHz, and 44.1kHz). The digital audio signal path features better than 100dB SNR, and low 0.05% THD+N when measured at the headphone outputs. The flexible 3-wire I2S interface supports left or right justified audio data.

The LM49450 features separate 32-step volume control for the headphones and speaker outputs. 3D enhancement, mode selection, shutdown control, and volume are controlled through an I2C compatible interface.

Output short circuit and thermal overload protection prevent the device from being damaged during fault conditions. Superior click and pop suppression eliminates audible transients on power-up/down and during shutdown. The LM49450 is available in a space saving 32-pin WQFN package.

Elecena nie prowadzi sprzedaży elementów elektronicznych, ani w niej nie pośredniczy.

Produkt pochodzi z oferty sklepu