elecena.pl

SMPTE 292M / 259M Serial Digital Cable Driver

Texas Instruments

SMPTE 292M / 259M Serial Digital Cable Driver RSS Sample
  • Darmowa próbka
MPN:
LMH0002
Producent:
TEXAS INSTRUMENTS
Dodany do bazy:
Ostatnio widziany:

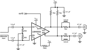
The LMH0002 SMPTE 292M / 259M serial digital cable driver is a monolithic, high-speed cable driver designed for use in SMPTE 292M / 259M serial digital video and ITU-T G.703 serial digital data transmission applications. The LMH0002 drives 75Ω transmission lines (Belden 8281, Belden 1694A or equivalent) at data rates up to 1.485 Gbps.

The LMH0002 provides two selectable slew rates for SMPTE 259M and SMPTE 292M compliance. The output voltage swing is adjustable via a single external resistor.

The LMH0002 is powered from a single 3.3V supply. Power consumption is typically 125 mW in SD mode and 149 mW in HD mode. The LMH0002 is available in an 8-pin SOIC or 16-pin WQFN package.

Elecena nie prowadzi sprzedaży elementów elektronicznych, ani w niej nie pośredniczy.

Produkt pochodzi z oferty sklepu