elecena.pl

500 kSPS, 2-Channel, Software-Selectable, True Bipolar Input, 12-Bit Plus Sign ADC

Analog Devices

500 kSPS, 2-Channel, Software-Selectable, True Bipolar Input, 12-Bit Plus Sign ADC RSS Sample
  • Darmowa próbka
MPN:
AD7321
Producent:
ANALOG DEVICES
Dodany do bazy:
Ostatnio widziany:
Zmiana ceny:
-100% (19.01.2025)
Poprzednia cena:
3.68

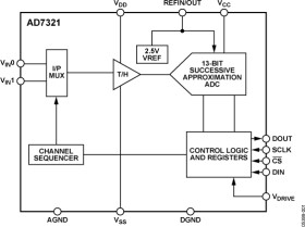
The AD7321 is a 2-channel, 12-bit plus sign successive approximation ADC designed on the iCMOS (industrial CMOS) process. iCMOS is a process combining high voltage silicon with submicron CMOS and complementary bipolar technologies. It enables the development of a wide range of high performance analog ICs capable of 33 V operation in a footprint that no previous generation of high voltage parts could achieve. Unlike analog ICs using conventional CMOS processes, iCMOS components can accept bipolar input signals while providing increased performance, dramatically reduced power consumption, and reduced package size.

The AD7321 can accept true bipolar analog input signals. The AD7321 has four software-selectable input ranges, ±10 V, ±5 V, ±2.5 V, and 0 V to +10 V. Each analog input channel is independently programmed to one of the four input ranges. The analog input channels on the AD7321 are programmed to be single-ended, true differential, or pseudo differential.

The ADC contains a 2.5 V internal reference. The AD7321 also allows for external reference operation. If a 3 V reference is applied to the REFIN/OUT pin, the AD7321 can accept a true bipolar ±12 V analog input. A minimum of ±12 V VDD and VSS supplies are required for the ±12 V input range. The ADC has a high speed serial interface that can operate at throughput rates up to 500 kSPS.

PRODUCT HIGHLIGHTS

* The AD7321 can accept true bipolar analog input signals, ±10 V, ±5 V, ±2.5 V, and 0 V to +10 V unipolar signals.

* The two analog inputs are configured as two single-ended inputs, one true differential input pair, or one pseudo differential input.

* A 500 kSPS serial interface. SPI®-/QSPI™-/DSP-/MICROWIRE™-compatible interface.

* Low power, 18 mW, at a maximum throughput rate of 500 kSPS.

* Channel sequencer.

* 12-bit plus sign SAR ADC

* True bipolar input ranges

* Software-selectable input ranges:

±10 V, ±5 V, ±2.5 V, 0 V to +10 V

* 2 analog input channels with channel sequencer

* Single-ended, true differential, and pseudo differential analog input capability

Elecena nie prowadzi sprzedaży elementów elektronicznych, ani w niej nie pośredniczy.

Produkt pochodzi z oferty sklepu