95-mW, stereo, analog input headphone amplifier with fixed 1.5 V/V gain
Texas Instruments
RSS
Sample
- Darmowa próbka
- MPN:
- LM48820
- Producent:
- TEXAS INSTRUMENTS
- Dodany do bazy:
- Ostatnio widziany:
Sugerowane produkty dla lm48820
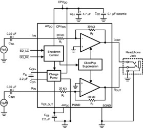
The LM48820 is a ground referenced, fixed-gain audio power amplifier capable of delivering 95mW of continuous average power into a 16Ω single-ended load, with less than 1% THD+N from a 3V power supply.
The LM48820 features a new circuit technology that utilizes a charge pump to generate a negative reference voltage. This allows the outputs to be biased about ground, thereby eliminating output-coupling capacitors typically used with normal single-ended loads.
Boomer audio power amplifiers were designed specifically to provide high quality output power with a minimal number of external components. The LM48820 does not require output coupling capacitors or bootstrap capacitors, and therefore is ideally suited for mobile phone and other portable applications.
The LM48820 features a low-power consumption shutdown mode selectable for each channel and a soft start function that reduces start-up current transients. Additionally, the LM48820 features an internal thermal shutdown protection mechanism.
The LM48820 contains advanced pop and click circuitry that eliminates noises which would otherwise occur during turn-on and turn-off transitions.
The LM48820 has an internal fixed gain of 1.5V/V.
Elecena nie prowadzi sprzedaży elementów elektronicznych, ani w niej nie pośredniczy.
Produkt pochodzi z oferty sklepu Texas Instruments