elecena.pl

1 remote and local temp sensor with beta compensation and fan control

Texas Instruments

1 remote and local temp sensor with beta compensation and fan control RSS Sample
  • Darmowa próbka
MPN:
LM96163
Producent:
TEXAS INSTRUMENTS
Dodany do bazy:
Ostatnio widziany:

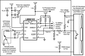
The LM96163 has remote and local temperature sensors with integrated fan control that includes TruTherm BJT transistor beta compensation technology for remote diode sensing. The LM96163 accurately measures: (1) its own temperature and (2) the temperature of a diode-connected transistor, such as a 2N3904, or a thermal diode commonly found on Computer Processors, Graphics Processor Units (GPU) and other ASIC's. The LM96163 has an offset register to correct for errors caused by different non-ideality factors of other thermal diodes.

The LM96163 also features an integrated, pulse-width-modulated (PWM), open-drain fan control output. Fan speed depends on a combination of the remote temperature reading, the lookup table and register settings. The 12-step Lookup Table (LUT) enables the user to program a non-linear fan speed vs. temperature transfer function often used to quiet acoustic fan noise. In addition a fully programmable ramping function has been added to allow smooth transitions between LUT setpoints.

Elecena nie prowadzi sprzedaży elementów elektronicznych, ani w niej nie pośredniczy.

Produkt pochodzi z oferty sklepu