elecena.pl

2.2 MHz, 600mA Synchronous Step-Up DC/DC Converter and 100mA LDO

Analog Devices

2.2 MHz, 600mA Synchronous Step-Up DC/DC Converter and 100mA LDO RSS Sample
  • Darmowa próbka
MPN:
LTC3537
Producent:
ANALOG DEVICES
Dodany do bazy:
Ostatnio widziany:
Zmiana ceny:
-100% (21.01.2025)
Poprzednia cena:
2.90

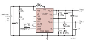
The LTC3537 combines a high efficiency, 2.2MHz step-up DC/DC converter with an independent 100mA low dropout regulator (LDO). The step-up converter starts from an input voltage as low as 0.68V and contains an internal 0.4Ω switch and a 0.6Ω synchronous rectifier that disconnects from the output when disabled in shutdown.

A switching frequency of 2.2MHz minimizes solution footprint by allowing the use of tiny, low profile inductors and ceramic capacitors. The current mode PWM design is internally compensated, reducing external parts count. Fixed frequency switching is maintained until a light load current is sensed, at which point Burst Mode® operation is engaged to maximize efficiency. For low noise operation, Burst Mode Operation can be disabled. Anti-ring circuitry reduces EMI by damping the inductor in discontinuous mode. Additional features include a low shutdown current of under 1μA and thermal overload protection.

The integrated LDO regulator provides a very low noise, programmable low dropout supply.

Applications

* Wireless Microphones

* Portable Medical instruments

* Noise Cancelling/Portable Headsets

* RF and Audio Power

* VIN: 0.68V to 5V, VOUT: 1.5V to 5.25V

IOUT: 100mA at 3.3V, VIN >0.8V

* 2.2MHz Fixed Frequency Operation

* Synchronous Rectifier with Output Disconnect

* Burst Mode Operation (Pin Selectable)

Elecena nie prowadzi sprzedaży elementów elektronicznych, ani w niej nie pośredniczy.

Produkt pochodzi z oferty sklepu