elecena.pl

200-mA, 16-V, low-dropout voltage regulator with low-noise & enable

Texas Instruments

200-mA, 16-V, low-dropout voltage regulator with low-noise & enable RSS Sample
  • Darmowa próbka
MPN:
LP2988
Producent:
TEXAS INSTRUMENTS
Dodany do bazy:
Ostatnio widziany:

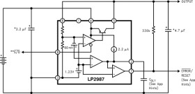
The LP2987/8 are fixed-output 200 mA precision LDO voltage regulators with power-ON reset delay which can be implemented using a single external capacitor.

The LP2988 is specifically designed for noise-critical applications. A single external capacitor connected to the Bypass pin reduces regulator output noise.

Using an optimized VIP (Vertically Integrated PNP) process, these regulators deliver superior performance:

Dropout Voltage: 180 mV @ 200 mA load, and 1 mV @ 1 mA load (typical).

Ground Pin Current: 1 mA @ 200 mA load, and 200 μA @ 10 mA load (typical).

Sleep Mode: The LP2987/8 draws less than 2 μA quiescent current when shutdown pin is held low.

Error Flag/Reset: The error flag goes low when the output drops approximately 5% below nominal. This pin also provides a power-ON reset signal if a capacitor is connected to the DELAY pin.

Precision Output: Standard product versions of the LP2987 and LP2988 are available with output voltages of 5.0V, 3.8V, 3.3V, 3.2V, 3.0V, or 2.8V, with specified accuracy of 0.5% (“A” grade) and 1% (standard grade) at room temperature.

Elecena nie prowadzi sprzedaży elementów elektronicznych, ani w niej nie pośredniczy.

Produkt pochodzi z oferty sklepu