elecena.pl

5.5V to 75V, 1.2A gate driver, Dual-mode PWM controller With Alternating outputs, -40V to 125C

Texas Instruments

5.5V to 75V, 1.2A gate driver, Dual-mode PWM controller With Alternating outputs, -40V to 125C RSS Sample
  • Darmowa próbka
MPN:
LM25037
Producent:
TEXAS INSTRUMENTS
Dodany do bazy:
Ostatnio widziany:

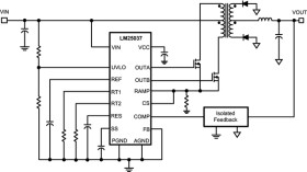
The LM25037 PWM controller contains all the features necessary to implement balanced double-ended power converter topologies, such as push-pull, half-bridge and full-bridge. These double-ended topologies allow for higher efficiencies and greater power densities compared to common single-ended topologies such as the flyback and forward. The LM25037 can be configured for either voltage mode or current mode control with minimum external components. Two alternating gate drive outputs are provided, each capable of 1.2-A peak output current. The LM25037 can be configured to operate directly from the input voltage rail over an ultra-wide range of 5.5 V to 75 V. Additional features include programmable maximum duty cycle limit, line undervoltage lockout, cycle-by-cycle current limit and a hiccup mode fault protection with adjustable timeout delay, soft-start and a 2-MHz capable oscillator with synchronization capability, precision reference and thermal shutdown.

Elecena nie prowadzi sprzedaży elementów elektronicznych, ani w niej nie pośredniczy.

Produkt pochodzi z oferty sklepu