1.3-W, stereo, analog input Class-AB audio amplifier with I2C interface
Texas Instruments
RSS
Sample
- Darmowa próbka
- MPN:
- LM49120
- Producent:
- TEXAS INSTRUMENTS
- Dodany do bazy:
- Ostatnio widziany:
Sugerowane produkty dla lm49120
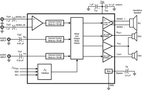
The LM49120 is a compact audio subsystem designed for portable handheld applications such as cellular phones. The LM49120 combines a mono 1.3W speaker amplifier, stereo 85mW/ch output capacitorless headphone amplifier, 32 step volume control, and an input mixer/multiplexer into a single 16–bump DSBGA package.
The LM49120 has three input channels: two single-ended stereo inputs and a differential mono input. Each input features a 32-step digital volume control. The headphone output stage features an 8 step (-18dB – 0dB) attenuator, while the speaker output stage has two selectable (0dB/+6dB) gain settings. The digital volume control and mode control are programmed through a two-wire I2C compatible interface.
Elecena nie prowadzi sprzedaży elementów elektronicznych, ani w niej nie pośredniczy.
Produkt pochodzi z oferty sklepu Texas Instruments