elecena.pl

Low Power, High Output Current, Quad Op Amp, Dual-Channel ADSL/ADSL2+ Line Driver

Analog Devices

Low Power, High Output Current, Quad Op Amp, Dual-Channel ADSL/ADSL2+ Line Driver RSS Sample
  • Darmowa próbka
MPN:
AD8392A
Producent:
ANALOG DEVICES
Dodany do bazy:
Ostatnio widziany:
Zmiana ceny:
-100% (18.01.2025)
Poprzednia cena:
2.21

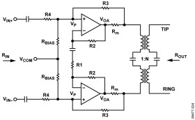
The AD8392A is comprised of four high output current, low power consumption, operational amplifiers. It is particularly well suited for the CO driver interface in digital subscriber line systems, such as ADSL and ADSL2+. The driver is capable of providing enough power to deliver 20.4 dBm to a line, while compensating for losses due to hybrid insertion and back termination resistors.

The AD8392A is available in two thermally enhanced packages, a 28-lead TSSOPEP (AD8392AARE) and a 5 mm × 5 mm, 32-lead LFCSP (AD8392AACP). Four bias modes are available via the use of two digital bits (PD1, PD0).

Additionally, the AD8392AACP provides VCOM pins for on-chip, common-mode voltage generation.

The low power consumption, high output current, high output voltage swing, and robust thermal packaging enable the AD8392A to be used as the CO line drivers in ADSL and other xDSL systems.

Applications

* ADSL/ADSL2+ CO line drivers

* XDSL line drivers

* Four current feedback, high current amplifiers

* Ideal for use as ADSL/ADSL2+ dual-channel central office (CO) line drivers

* Low power operation

* Power supply operation from ±5 V (+10 V) up to ±12 V (+24 V)

* Less than 3 mA/amp quiescent supply current for full power ADSL/ADSL2+ CO applications (20.4 dBm line power, 5.5 CF)

* Three active power modes plus shutdown

* High output voltage and current drive

* 500 mA peak output drive current

* 42.6 V p-p differential output voltage

* Low distortion

* −93 dBc at1 MHz second harmonic

* −103 dBc at 1 MHz third harmonic

* High speed: 515 V/μs differential slew rate

* Additional functionality of AD8392AACP

* On-chip, common-mode voltage generation

Elecena nie prowadzi sprzedaży elementów elektronicznych, ani w niej nie pośredniczy.

Produkt pochodzi z oferty sklepu