elecena.pl

Multi-Phase Current Mode Step-Up DC/DC Controller

Analog Devices

Multi-Phase Current Mode Step-Up DC/DC Controller RSS Sample
  • Darmowa próbka
MPN:
LTC3862-1
Producent:
ANALOG DEVICES
Dodany do bazy:
Ostatnio widziany:
Zmiana ceny:
-100% (19.01.2025)
Poprzednia cena:
4.09

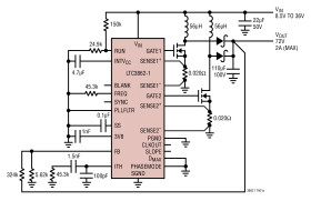
The LTC3862-1 is a two phase constant frequency, current mode boost and SEPIC controller that drives N-channel power MOSFETs. Two phase operation reduces system filtering capacitance and inductance requirements.

The operating frequency can be set with an external resistor over a 75kHz to 500kHz range and can be synchronized to an external clock using the internal PLL. Multi-phase operation is possible using the SYNC input, the CLKOUT output and the PHASEMODE control pin allowing 2-, 3-, 4-, 6- or 12-phase operation.

Other features include an internal 10V LDO with undervoltage lockout protection for the gate drivers, a precision RUN pin threshold with programmable hysteresis, soft-start and programmable leading edge blanking and maximum duty cycle.

Part Number

VIN Range

INTVCC

UV+

UV–

LTC3862

4V to 36V

5V

3.3V

2.9V

LTC3862-1

8.5V to 36V

10V

7.5V

7.0V

LTC3862-2

5.5V to 36V

10V

4.4V

3.9V

Applications

* Automotive, Telecom and Industrial Power Supplies

* Wide VIN Range: 8.5V to 36V Operation

* 2-Phase Operation Reduces Input and Output Capacitance

* Fixed Frequency, Peak Current Mode Control

* 10V Gate Drive for High Voltage MOSFETs

* Adjustable Slope Compensation Gain

* Adjustable Max Duty Cycle (Up to 96%)

* Adjustable Leading Edge Blanking

* ±1% Internal Voltage Reference

Elecena nie prowadzi sprzedaży elementów elektronicznych, ani w niej nie pośredniczy.

Produkt pochodzi z oferty sklepu