elecena.pl

4.5-42V Wide Vin, Current Mode Non-Synchronous Buck Controller

Texas Instruments

4.5-42V Wide Vin, Current Mode Non-Synchronous Buck Controller RSS Sample
  • Darmowa próbka
MPN:
LM25088
Producent:
TEXAS INSTRUMENTS
Dodany do bazy:
Ostatnio widziany:

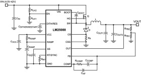
The LM25088 high voltage non-synchronous buck controller features all the necessary functions to implement an efficient, high-voltage buck converter using the minimum number of external components. The LM25088 can be configured to operate over an ultra-wide input voltage range of 4.5 V to 42 V. This easy-to-use controller includes a level-shifted gate driver capable of controlling an external N-channel buck switch. The control method is based on peak current mode control utilizing an emulated current ramp. The use of an emulated control ramp reduces noise sensitivity of the pulse-width modulation circuit, allowing reliable control of very small duty cycles necessary in high input voltage and low output voltage applications. The LM25088 switching frequency is programmable from 50 kHz to 1 MHz.

The LM25088 is available in two versions: The LM25088-1 provides a ±5% frequency dithering function to reduce the conducted and radiated EMI while the LM25088-2 provides a versatile restart timer for overload protection. Additional features include a low dropout bias regulator, tri-level enable input to control shutdown and standby modes, soft start, and oscillator synchronization capability. The device is available in a thermally enhanced HTSSOP-16 pin package.

Elecena nie prowadzi sprzedaży elementów elektronicznych, ani w niej nie pośredniczy.

Produkt pochodzi z oferty sklepu