elecena.pl

Synchronous boost converter with 500 mA high side LED driver and dual-Mode control interface

Texas Instruments

Synchronous boost converter with 500 mA high side LED driver and dual-Mode control interface RSS Sample
  • Darmowa próbka
MPN:
LM3555
Producent:
TEXAS INSTRUMENTS
Dodany do bazy:
Ostatnio widziany:

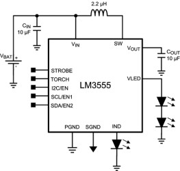
The LM3555 is a 2-MHz fixed-frequency, current-mode synchronous boost converter designed to drive either a single flash LED at 500 mA or two series flash LEDs at 400 mA. A high-voltage current source allows the LEDs to be terminated to the GND plane eliminating the need for an additional return trace back to the device.

A dual-mode control interface allows the user to configure the LM3555 with a general-purpose interface using two enable pins for control or an I2C allowing a higher level of control. Both interfaces allow access to the indicator, assist light, and flash modes. A dedicated STROBE pin provides a direct interface to trigger the flash event, while an external TORCH pin provides an additional method for enabling the LEDs in a constant current mode.

The LM3555 can adaptively scale the maximum flash level delivered to the LEDs based upon the flash configuration, whether it be a single LED or two LEDs in series.

Eight protection features are available on the LM3555 ranging from overvoltage protection to broken inductor detection. The LM3555 has four selectable inductor current limits to help the user select an inductor that is appropriate for the design.

For all available packages, see the orderable addendum at the end of the data sheet.

Elecena nie prowadzi sprzedaży elementów elektronicznych, ani w niej nie pośredniczy.

Produkt pochodzi z oferty sklepu