elecena.pl

540-mW, mono, 44-mW stereo, analog input Class-AB audio amplifier

Texas Instruments

540-mW, mono, 44-mW stereo, analog input Class-AB audio amplifier RSS Sample
  • Darmowa próbka
MPN:
LM49101
Producent:
TEXAS INSTRUMENTS
Dodany do bazy:
Ostatnio widziany:

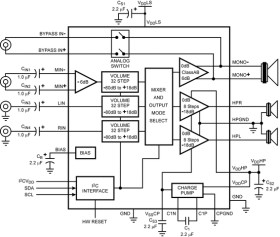
The LM49101 is a fully integrated audio subsystem with a mono power amplifier capable of delivering 540mW of continuous average power into an 8Ω BTL speaker load with 1% THD+N using a 3.3V supply. The LM49101 includes a separate stereo headphone amplifier that can deliver 44mW per channel into 32Ω loads using a 2.75V supply.

The LM49101 has four input channels. A pair of single-ended inputs and a fully differential input channel with volume control and amplification stages. Additionally, a bypass differential input is available that connects directly to the mono speaker outputs through an analog switch without any amplification or volume control stages. The LM49101 features a 32–step digital volume control on the input stage and an 8–step digital volume control on the headphone output stage.

The digital volume control and output modes, programmed through a two-wire I2C compatible interface, allows flexibility in routing and mixing audio channels.

The LM49101 is designed for cellular phones, PDAs, and other portable handheld applications. The high level of integration minimizes external components. The True Ground headphone amplifier eliminates the physically large DC blocking output capacitors reducing required board space and reducing cost.

Elecena nie prowadzi sprzedaży elementów elektronicznych, ani w niej nie pośredniczy.

Produkt pochodzi z oferty sklepu