elecena.pl

550mA 2MHz Synchronous Step-Up DC/DC Converters in 2mm × 2mm DFN

Analog Devices

550mA 2MHz Synchronous Step-Up DC/DC Converters in 2mm × 2mm DFN RSS Sample
  • Darmowa próbka
MPN:
LTC3526L-2
Producent:
ANALOG DEVICES
Dodany do bazy:
Ostatnio widziany:
Zmiana ceny:
-100% (20.01.2025)
Poprzednia cena:
2.24

The LTC3526L-2/LTC3526LB-2 are synchronous, fixed frequency step-up DC/DC converters with output disconnect. Synchronous rectification enables high efficiency in the low profile 2mm × 2mm DFN package. Battery life in single AA/AAA powered products is extended further with a 680mV start-up voltage and operation down to 500mV once started.

A switching frequency of 2MHz minimizes solution footprint by allowing the use of tiny, low profile inductors and ceramic capacitors. The current mode PWM design is internally compensated, reducing external parts count. The LTC3526L-2 features Burst Mode operation at light load conditions allowing it to maintain high efficiency over a wide range of load. The LTC3526LB-2 features fixed frequency operation for low noise applications. Anti-ring circuitry reduces EMI by damping the inductor in discontinuous mode. Additional features include a low shutdown current of under 1μA and thermal shutdown.

The LTC3526L-2/LTC3526LB-2 are housed in a 2mm × 2mm × 0.75mm DFN package.

Startup Voltage

Frequency

Burst Mode

Notes

LTC3526

1V

1MHz

Yes

Not Recommended For New Designs

LTC3526B

1V

1MHz

No

Not Recommended For New Designs

LTC3526-2

1V

2MHz

Yes

Not Recommended For New Designs

LTC3526B-2

1V

2MHz

No

Not Recommended For New Designs

LTC3526L

0.85V

1MHz

Yes

LTC3526LB

0.85V

1MHz

No

LTC3526L-2

0.85V

2MHz

Yes

LTC3526LB-2

0.85V

2MHz

No

Applications

* Medical Instruments

* Noise Canceling Headphones

* Wireless Mice

* Bluetooth Headsets

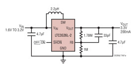
* Delivers 3.3V at 100mA from a Single Alkaline/NiMH Cell or 3.3V at 200mA from Two Cells

* VIN Start-Up Voltage: 680mV

* 1.5V to 5.25V VOUT Range

* Up to 94% Efficiency

* Output Disconnect

* 2MHz Fixed Frequency Operation

* VIN > VOUT Operation

* Integrated Soft-Start

Elecena nie prowadzi sprzedaży elementów elektronicznych, ani w niej nie pośredniczy.

Produkt pochodzi z oferty sklepu