elecena.pl

Dual Output, Quad-Band GSM/GPRS Power Amplifier Controller

Texas Instruments

Dual Output, Quad-Band GSM/GPRS Power Amplifier Controller RSS Sample
  • Darmowa próbka
MPN:
LMV242
Producent:
TEXAS INSTRUMENTS
Dodany do bazy:
Ostatnio widziany:

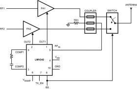
The LMV2421 and LMV242 (LMV242x) are single-output and dual-output power amplifier (PA) controllers. These devices are intended for use within an RF transmit power control loop for RF PA control, and in GSM and GPRS mobile phones. The LMV242x support all single-supply PAs, including InGaP, HBT, and bipolar power amplifiers. The devices operate with a single supply from 2.6V to 5.5V.

Included in the LMV2421 PA controller are a log RF detector, a ramp filter, and an output driver that functions as an error amplifier.

The dual-output LMV242 includes two selectable output drivers for control of two different PAs. The LMV2421 input interface consists of two analog and one digital inputs; two digital inputs for the LMV242. The analog inputs are the RF input and the ramp voltage input. The digital inputs perform the function of Shutdown/Transmit Enable and Band Select (LMV242 only). The LMV242x is active when TXEN = high. When TXEN = low, the device is in a low-power-consumption shutdown mode. During shutdown, the outputs are pulled low to the minimum output voltage. The Band Select (LMV242 only) function enables either of two outputs, namely OUT1 when BS = high, or output OUT2 when BS = low. The output that is not enabled is pulled low to the minimum output voltage. Individual PA characteristics are accommodated by a user-selectable external RC combination.

The LMV242x are offered in a 10-lead WSON package. The LMV242x are an excellent choice for small-footprint, PA modules systems.

Elecena nie prowadzi sprzedaży elementów elektronicznych, ani w niej nie pośredniczy.

Produkt pochodzi z oferty sklepu