elecena.pl

6.4-Gbps quad bi-directional redriver with equalization and de-emphasis

Texas Instruments

6.4-Gbps quad bi-directional redriver with equalization and de-emphasis RSS Sample
  • Darmowa próbka
MPN:
DS64BR401
Producent:
TEXAS INSTRUMENTS
Dodany do bazy:
Ostatnio widziany:

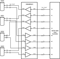
The DS64BR401 is a quad lane bi-directional signal conditioning repeater for 6.0/3.0/1.5 Gbps SATA/SAS and other high-speed bus applications with data rates up to 6.4 Gbps. The device performs both receive equalization and transmit de-emphasis on each of its 8 channels to compensate for channel loss, allowing maximum flexibility of physical placement within a system. The receiver's continuous time linear equalizer (CTLE) provides a boost of up to +33 dB at 3 GHz and is capable of opening an input eye that is completely closed due to inter-symbol interference (ISI) induced by the interconnect medium. The transmitter features a programmable output de-emphasis driver and allows amplitude voltage levels to be selected from 600 mVp-p to 1200 mVp-p to suit multiple application scenarios. This Low Power Differential Signaling (LPDS) output driver is a power efficient implementation that maintains compatibility with AC coupled CML receiver. The programmable settings can be applied via pin settings or SMBus interface.

To enable seamless upgrade from SAS/SATA 3.0 Gbps to 6.0 Gbps data rates without compromising physical reach, DS64BR401 automatically detects the incoming data rate and selects the optimal de-emphasis pulse width. The device detects the out-of-band (OOB) idle and active signals of the SAS/SATA specification and passes through with minimum signal distortion.

With a typical power consumption of 200 mW/lane (100 mW/channel) at 6.4 Gbps, and control to turn-off unused channels, the DS64BR401 is part of Texas Instruments' PowerWise family of energy efficient devices.

Elecena nie prowadzi sprzedaży elementów elektronicznych, ani w niej nie pośredniczy.

Produkt pochodzi z oferty sklepu