Mono, analog input, ceramic speaker driver with I2C volume control & integrated 5.8-V charge pump
Texas Instruments
RSS
Sample
- Darmowa próbka
- MPN:
- LM48557
- Producent:
- TEXAS INSTRUMENTS
- Dodany do bazy:
- Ostatnio widziany:
Sugerowane produkty dla lm48557
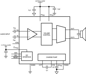
The LM48557 is a single supply, mono, ceramic speaker driver with an integrated charge-pump, designed for portable devices, such as cell phones and portable media players, where board space is at a premium. The LM48557 charge pump allows the device to deliver 5.8VRMS from a single 4.2V supply.
The LM48557 features high power supply rejection ratio (PSRR), 80dB at 217Hz, allowing the device to operate in noisy environments without additional power supply conditioning. Flexible power supply requirements allow operation from 2.7V to 4.5V. The LM48557 features an active low reset input that reverts the device to its default state. Additionally, the LM48557 features a 36-step I2C volume control and mute function. The low power Shutdown mode reduces supply current consumption to 0.01µA.
The LM48557’s superior click and pop suppression eliminates audible transients on power-up/down and during shutdown. The LM48557 is available in an ultra-small 16-bump DSBGA package (1.965mm x 1.965mm).
Elecena nie prowadzi sprzedaży elementów elektronicznych, ani w niej nie pośredniczy.
Produkt pochodzi z oferty sklepu Texas Instruments