elecena.pl

2-A, low-VIN (1.1-V), low-noise, high-accuracy, ultra-low-dropout voltage regulator with power good

Texas Instruments

2-A, low-VIN (1.1-V), low-noise, high-accuracy, ultra-low-dropout voltage regulator with power good RSS Sample
  • Darmowa próbka
MPN:
TPS7A83A
Producent:
TEXAS INSTRUMENTS
Dodany do bazy:
Ostatnio widziany:

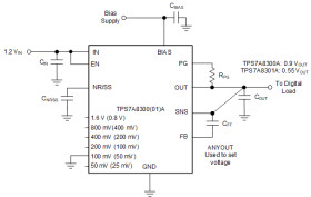
The TPS7A83A is a low-noise (4.4 µVRMS), low-dropout, linear regulator (LDO) capable of sourcing 2 A with only 200 mV of maximum dropout. The TPS7A8300A output voltage is pin programmable from 0.8 V to 3.95 V with a 50-mV resolution, and adjustable from 0.8 V to 5.2 V using an external resistor divider. The TPS7A8301A output voltage is pin programmable from 0.5 V to 2.075 V with a 25-mV resolution, and adjustable from 0.5 V to 5.2 V using an external resistor divider.

The combination of low noise , high PSRR, and high output current capability makes the TPS7A83A an excellent choice to power noise-sensitive components such as those found in high-speed communications, video, medical, or test and measurement applications. This device is designed for powering high-performance serializer and deserializer (SerDes), analog-to-digital converters (ADCs), digital-to-analog converters (DACs), and RF components because the high performance of the TPS7A83A limits power-supply-generated phase noise and clock jitter. Specifically, RF amplifiers benefit from the high-performance and 5.2-V output capability of the device.

For digital loads [such as application-specific integrated circuits (ASICs), field-programmable gate arrays (FPGAs), and digital signal processors (DSPs)] requiring low-input voltage, low-output (LILO) voltage operation, the exceptional accuracy (0.75% over load and temperature), remote sensing, excellent transient performance, and soft-start capabilities of the TPS7A83A ensure optimal system performance.

The versatility of the TPS7A83A makes the device a component of choice for many demanding applications.

Elecena nie prowadzi sprzedaży elementów elektronicznych, ani w niej nie pośredniczy.

Produkt pochodzi z oferty sklepu