elecena.pl

3 5.17 PLN 38.64 PLN
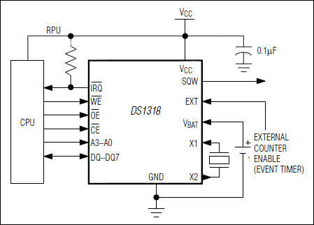
  1. Parallel-Interface Elapsed Time Counter Sample
    Do sklepu »

    Parallel-Interface Elapsed Time Counter

    The DS1318 parallel-interface ... wave. The DS1318 is ...
    • Darmowa próbka
    Sklep:
    Analog Devices
    Producent:
    ANALOG DEVICES
    MPN:
    DS1318
    Dodany:
    Zmiana ceny:
    -100%
  2. DS1318 elapsed time counter - Maxim 5.17
    Do sklepu »

    DS1318 elapsed time counter - Maxim

    ... Maxim. Download Maxim DS1318 datasheet: Status ...
    • Sklep zagraniczny (1.00 GBP)
    Sklep:
    Silicon Ark
    Producent:
    MAXIM
    MPN:
    DS1318
    Obudowa:
    SSOP24
    Dodany:
  3. Ceny od 25 zł
  4. 38.64
    Do sklepu »

    DS1318E

    IC RTC ELAPSED CNT PAR 24TSSOP
    • Sklep zagraniczny (9.51 USD)
    Sklep:
    CuoComponents
    Producent:
    Analog Devices Inc./Maxim Integrated
    MPN:
    DS1318E+
    Obudowa:
    TSSOP24
    Dodany:
    Zmiana ceny:
    +67%