elecena.pl

1 0.00 PLN 0.00 PLN
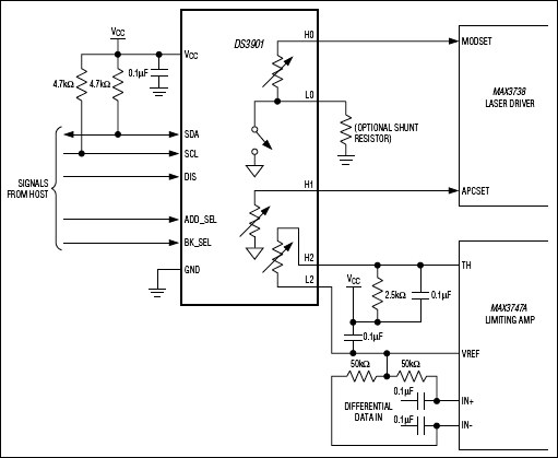
  1. Triple, 8-Bit NV Variable Resistor with Dual Settings and User EEPROM Sample
    Do sklepu »

    Triple, 8-Bit NV Variable Resistor with Dual Settings and User EEPROM

    ... address settings allow the DS3901 slave address to ...
    • Darmowa próbka
    Sklep:
    Analog Devices
    Producent:
    ANALOG DEVICES
    MPN:
    DS3901
    Dodany:
    Zmiana ceny:
    -100%