elecena.pl

2 0.00 PLN 0.00 PLN
  1. EEPROM-Programmable, High-Voltage, 350mA LED Drivers with LED Current Foldback Sample
    Do sklepu »

    EEPROM-Programmable, High-Voltage, 350mA LED Drivers with LED Current Foldback

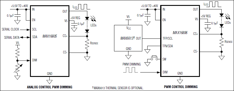
    The MAX16805/MAX16806 LED drivers eliminate the ...
    • Darmowa próbka
    Sklep:
    Analog Devices
    Producent:
    ANALOG DEVICES
    MPN:
    MAX16805
    Dodany:
  2. EEPROM-Programmable, High-Voltage, 350mA LED Drivers with LED Current Foldback Sample
    Do sklepu »

    EEPROM-Programmable, High-Voltage, 350mA LED Drivers with LED Current Foldback

    The MAX16805/MAX16806 LED drivers eliminate the ...
    • Darmowa próbka
    Sklep:
    Analog Devices
    Producent:
    ANALOG DEVICES
    MPN:
    MAX16806
    Dodany: