elecena.pl

2 466.70 PLN 466.70 PLN
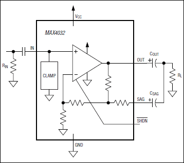
  1. 5V, 6dB Video Buffer with Sync-Tip Clamp, Output Sag Correction, and 150nA Shutdown Current Sample
    Do sklepu »

    5V, 6dB Video Buffer with Sync-Tip Clamp, Output Sag Correction, and 150nA Shutdown Current

    ... to 150nA, making the MAX4032 ideal for low-voltage ...
    • Darmowa próbka
    Sklep:
    Analog Devices
    Producent:
    ANALOG DEVICES
    MPN:
    MAX4032
    Dodany:
  2. Ceny od 250 zł
  3. Mikroskop cyfrowy edukacyjny AD108 Andonstar - powiekszenie do 200x, 7 cali LCD, Full HD, zasilanie z USB 466.70
    Do sklepu »

    Mikroskop cyfrowy edukacyjny AD108 Andonstar - powiekszenie do 200x, 7 cali LCD, Full HD, zasilanie z USB

    Mikroskop cyfrowy AD108 Andonstar for kids z ...
    Sklep:
    AVT
    ISBN:
    5903890033606
    Dodany:
    Zmiana ceny:
    +0.01%