elecena.pl

3 2.39 PLN 2.39 PLN
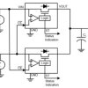
  1. 1.5-V to 5.5-V, 1.5-A, 0.5-µA IQ ideal diode with integrated FET Sample
    Do sklepu »

    1.5-V to 5.5-V, 1.5-A, 0.5-µA IQ ideal diode with integrated FET

    ... MOSFET is on. The LM66100 also comes with reverse ...
    • Darmowa próbka
    Sklep:
    Texas Instruments
    Producent:
    TEXAS INSTRUMENTS
    MPN:
    LM66100
    Dodany:
  2. Automotive 1.5-V to 5.5-V, 1.5-A, 0.5-µA IQ ideal diode with integrated FET Sample
    Do sklepu »

    Automotive 1.5-V to 5.5-V, 1.5-A, 0.5-µA IQ ideal diode with integrated FET

    ... , the MOSFET is on. The LM66100-Q1 also comes with ...
    • Darmowa próbka
    Sklep:
    Texas Instruments
    Producent:
    TEXAS INSTRUMENTS
    MPN:
    LM66100-Q1
    Dodany:
  3. 2.39 x250
    Do sklepu »

    LM66100DCKT-TEX-0

    LM66100DCKT
    Sklep:
    TME
    Producent:
    TEXAS INSTRUMENTS
    MPN:
    LM66100DCKT
    Dodany:
    Min. zamówienie:
    250 szt.
    1000+ szt.:
    2.14