elecena.pl

1 0.00 PLN 0.00 PLN
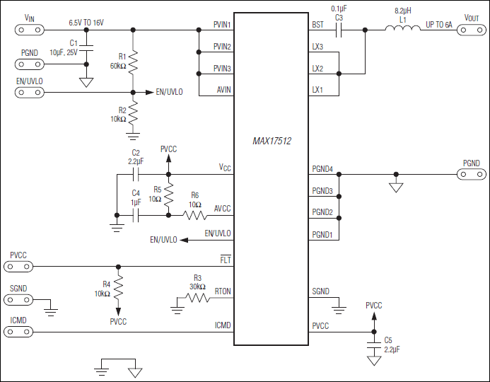
  1. High-Speed, Constant On-Time, Valley Current Regulator for Tracking Applications Sample
    Do sklepu »

    High-Speed, Constant On-Time, Valley Current Regulator for Tracking Applications

    The MAX17512 IC is a fully integrated ...
    • Darmowa próbka
    Sklep:
    Analog Devices
    Producent:
    ANALOG DEVICES
    MPN:
    MAX17512
    Dodany: