elecena.pl

750 0.00 PLN 0.00 PLN
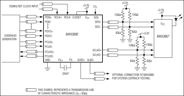
  1. 3.3V, 2.5Gbps, SDH/SONET 16:1 Serializer with Clock Synthesis and LVDS Inputs Sample
    Do sklepu »

    3.3V, 2.5Gbps, SDH/SONET 16:1 Serializer with Clock Synthesis and LVDS Inputs

    ... Systems * Add/Drop Multiplexers * ATM Backplanes ...
    • Darmowa próbka
    Sklep:
    Analog Devices
    Producent:
    ANALOG DEVICES
    MPN:
    MAX3890
    Dodany:
  2. 16:1 Serializer, 3.3V, 2.5Gbps, SDH/SONET, with Clock Synthesis and LVPECL Inputs Sample
    Do sklepu »

    16:1 Serializer, 3.3V, 2.5Gbps, SDH/SONET, with Clock Synthesis and LVPECL Inputs

    ... Systems * Add/Drop Multiplexers * ATM Backplanes ...
    • Darmowa próbka
    Sklep:
    Analog Devices
    Producent:
    ANALOG DEVICES
    MPN:
    MAX3891
    Dodany:
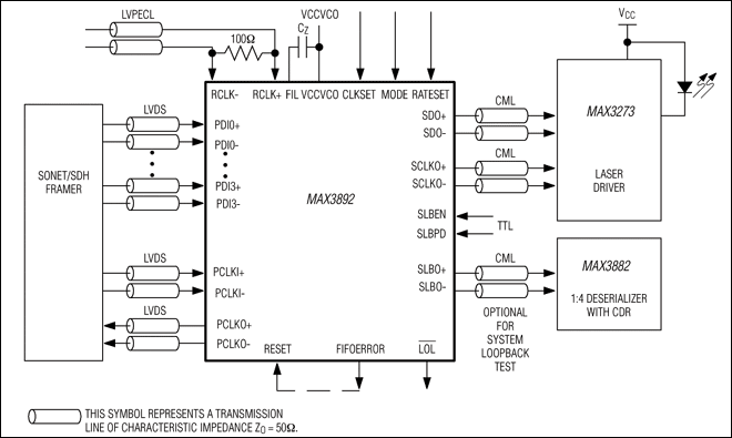
  3. 3.3V, 2.5Gbps/2.7Gbps, SDH/SONET 4:1 Serializer with Clock Synthesis Sample
    Do sklepu »

    3.3V, 2.5Gbps/2.7Gbps, SDH/SONET 4:1 Serializer with Clock Synthesis

    ... Add/Drop Multiplexers * Backplane Interconnect ...
    • Darmowa próbka
    Sklep:
    Analog Devices
    Producent:
    ANALOG DEVICES
    MPN:
    MAX3892
    Dodany:
  4. 10.7Gbps Compact Laser Diode Driver Sample
    Do sklepu »

    10.7Gbps Compact Laser Diode Driver

    ... * Add/Drop Multiplexers * XENPAK/XPAK ...
    • Darmowa próbka
    Sklep:
    Analog Devices
    Producent:
    ANALOG DEVICES
    MPN:
    MAX3934
    Dodany:
  5. 10.7Gbps EAM Driver Sample
    Do sklepu »

    10.7Gbps EAM Driver

    ... * Add/Drop Multiplexers * DWDM * Metro ...
    • Darmowa próbka
    Sklep:
    Analog Devices
    Producent:
    ANALOG DEVICES
    MPN:
    MAX3935
    Dodany:
  6. 10Gbps 1:16 Deserializer with Clock Recovery Sample
    Do sklepu »

    10Gbps 1:16 Deserializer with Clock Recovery

    ... WAN * Add/Drop Multiplexers * Digital Cross ...
    • Darmowa próbka
    Sklep:
    Analog Devices
    Producent:
    ANALOG DEVICES
    MPN:
    MAX3953
    Dodany:
  7. Precision, 16-Channel/Dual 8-Channel, Low-Voltage, CMOS Analog Multiplexers Sample
    Do sklepu »

    Precision, 16-Channel/Dual 8-Channel, Low-Voltage, CMOS Analog Multiplexers

    ... -voltage, CMOS analog multiplexers (muxes) offer ...
    • Darmowa próbka
    Sklep:
    Analog Devices
    Producent:
    ANALOG DEVICES
    MPN:
    MAX396
    Dodany:
  8. Precision, 16-Channel/Dual 8-Channel, Low-Voltage, CMOS Analog Multiplexers Sample
    Do sklepu »

    Precision, 16-Channel/Dual 8-Channel, Low-Voltage, CMOS Analog Multiplexers

    ... -voltage, CMOS analog multiplexers (muxes) offer ...
    • Darmowa próbka
    Sklep:
    Analog Devices
    Producent:
    ANALOG DEVICES
    MPN:
    MAX397
    Dodany:
    Zmiana ceny:
    -100%
  9. Precision, 8-Channel/Dual 4-Channel, Low-Voltage, CMOS Analog Multiplexers Sample
    Do sklepu »

    Precision, 8-Channel/Dual 4-Channel, Low-Voltage, CMOS Analog Multiplexers

    ... , CMOS analog multiplexers (muxes) offer ...
    • Darmowa próbka
    Sklep:
    Analog Devices
    Producent:
    ANALOG DEVICES
    MPN:
    MAX398
    Dodany:
    Zmiana ceny:
    -100%
  10. Precision, 8-Channel/Dual 4-Channel, Low-Voltage, CMOS Analog Multiplexers Sample
    Do sklepu »

    Precision, 8-Channel/Dual 4-Channel, Low-Voltage, CMOS Analog Multiplexers

    ... , CMOS analog multiplexers (muxes) offer ...
    • Darmowa próbka
    Sklep:
    Analog Devices
    Producent:
    ANALOG DEVICES
    MPN:
    MAX399
    Dodany:
    Zmiana ceny:
    -100%
  11. Triple and Quad, 2:1 Video Multiplexer-Amplifiers with Fixed and Settable Gain Sample
    Do sklepu »

    Triple and Quad, 2:1 Video Multiplexer-Amplifiers with Fixed and Settable Gain

    ... 2:1 multiplexers, respectively, with amplifiers ...
    • Darmowa próbka
    Sklep:
    Analog Devices
    Producent:
    ANALOG DEVICES
    MPN:
    MAX4023
    Dodany:
  12. Triple and Quad, 2:1 Video Multiplexer-Amplifiers with Fixed and Settable Gain Sample
    Do sklepu »

    Triple and Quad, 2:1 Video Multiplexer-Amplifiers with Fixed and Settable Gain

    ... 2:1 multiplexers, respectively, with amplifiers ...
    • Darmowa próbka
    Sklep:
    Analog Devices
    Producent:
    ANALOG DEVICES
    MPN:
    MAX4024
    Dodany:
  13. Triple and Quad, 2:1 Video Multiplexer-Amplifiers with Fixed and Settable Gain Sample
    Do sklepu »

    Triple and Quad, 2:1 Video Multiplexer-Amplifiers with Fixed and Settable Gain

    ... 2:1 multiplexers, respectively, with amplifiers ...
    • Darmowa próbka
    Sklep:
    Analog Devices
    Producent:
    ANALOG DEVICES
    MPN:
    MAX4025
    Dodany:
  14. Triple and Quad, 2:1 Video Multiplexer-Amplifiers with Fixed and Settable Gain Sample
    Do sklepu »

    Triple and Quad, 2:1 Video Multiplexer-Amplifiers with Fixed and Settable Gain

    ... 2:1 multiplexers, respectively, with amplifiers ...
    • Darmowa próbka
    Sklep:
    Analog Devices
    Producent:
    ANALOG DEVICES
    MPN:
    MAX4026
    Dodany:
  15. Low-Voltage, CMOS Analog Multiplexers/Switches Sample
    Do sklepu »

    Low-Voltage, CMOS Analog Multiplexers/Switches

    ... ), two 4-channel multiplexers (MAX4052/A), and ...
    • Darmowa próbka
    Sklep:
    Analog Devices
    Producent:
    ANALOG DEVICES
    MPN:
    MAX4051
    Dodany:
    Zmiana ceny:
    -100%