elecena.pl

750 0.01 PLN 17.23 PLN
  1. 2.95V to 6V Input, 3A Synchronous Step-Down Converter Sample
    Do sklepu »

    2.95V to 6V Input, 3A Synchronous Step-Down Converter

    ... through the integrated 70mΩ MOSFETs and 360 ...
    • Darmowa próbka
    Sklep:
    Texas Instruments
    Producent:
    TEXAS INSTRUMENTS
    MPN:
    TPS5432
    Dodany:
  2. Sample
    Do sklepu »

    MIC94052

    ... a typical on-resistance of 70mΩ at 4.5V gate ...
    • Zgodny z RoHS
    • Darmowa próbka
    Sklep:
    Microchip
    Producent:
    MICROCHIP
    MPN:
    MIC94052YC6-TR
    Obudowa:
    SOT23-6
    Dodany:
  3. Sample
    Do sklepu »

    MIC94053

    ... a typical on-resistance of 70mΩ at 4.5V gate ...
    • Zgodny z RoHS
    • Darmowa próbka
    Sklep:
    Microchip
    Producent:
    MICROCHIP
    MPN:
    MIC94053YC6-TR
    Obudowa:
    SOT23-6
    Dodany:
  4. 100-W stereo, 200-W mono, 7- to 32-V supply, analog input Class-D audio amplifier w/ low idle Sample
    Do sklepu »

    100-W stereo, 200-W mono, 7- to 32-V supply, analog input Class-D audio amplifier w/ low idle

    ... through the use of 70mΩ MOSFETs, an optimized ...
    • Darmowa próbka
    Sklep:
    Texas Instruments
    Producent:
    TEXAS INSTRUMENTS
    MPN:
    TPA3221
    Dodany:
  5. 60-W stereo, 110-W mono, 7- to 32-V, analog input Class-D audio amplifier w/ low idle, pad-down Sample
    Do sklepu »

    60-W stereo, 110-W mono, 7- to 32-V, analog input Class-D audio amplifier w/ low idle, pad-down

    TPA3220 is a pad-down Class-D amplifier that ...
    • Darmowa próbka
    Sklep:
    Texas Instruments
    Producent:
    TEXAS INSTRUMENTS
    MPN:
    TPA3220
    Dodany:
  6. 0.275-2.7A adj. ILIMIT, 2.5-5.5V, 70mΩ USB power switch, active-high, reverse blocking Sample
    Do sklepu »

    0.275-2.7A adj. ILIMIT, 2.5-5.5V, 70mΩ USB power switch, active-high, reverse blocking

    The TPS25221 is intended for applications where ...
    • Darmowa próbka
    Sklep:
    Texas Instruments
    Producent:
    TEXAS INSTRUMENTS
    MPN:
    TPS25221
    Dodany:
  7. 600-V 70mΩ GaN with integrated driver and protection Sample
    Do sklepu »

    600-V 70mΩ GaN with integrated driver and protection

    The LMG341xR070 GaN power stage with integrated ...
    • Darmowa próbka
    Sklep:
    Texas Instruments
    Producent:
    TEXAS INSTRUMENTS
    MPN:
    LMG3410R070
    Dodany:
  8. 600-V 70-mΩ GaN with integrated driver and cycle-by-cycle overcurrent protection Sample
    Do sklepu »

    600-V 70-mΩ GaN with integrated driver and cycle-by-cycle overcurrent protection

    The LMG341xR070 GaN power stage with integrated ...
    • Darmowa próbka
    Sklep:
    Texas Instruments
    Producent:
    TEXAS INSTRUMENTS
    MPN:
    LMG3411R070
    Dodany:
  9. 250mA to 1.5A, Adjustable Current-Limit Switches Sample
    Do sklepu »

    250mA to 1.5A, Adjustable Current-Limit Switches

    ... switches feature a low 70mΩ on-resistance and ...
    • Darmowa próbka
    Sklep:
    Analog Devices
    Producent:
    ANALOG DEVICES
    MPN:
    MAX14523A
    Dodany:
  10. 250mA to 1.5A, Adjustable Current-Limit Switches Sample
    Do sklepu »

    250mA to 1.5A, Adjustable Current-Limit Switches

    ... switches feature a low 70mΩ on-resistance and ...
    • Darmowa próbka
    Sklep:
    Analog Devices
    Producent:
    ANALOG DEVICES
    MPN:
    MAX14523AL
    Dodany:
  11. 250mA to 1.5A, Adjustable Current-Limit Switches Sample
    Do sklepu »

    250mA to 1.5A, Adjustable Current-Limit Switches

    ... switches feature a low 70mΩ on-resistance and ...
    • Darmowa próbka
    Sklep:
    Analog Devices
    Producent:
    ANALOG DEVICES
    MPN:
    MAX14523C
    Dodany:
  12. 250mA to 1.5A, Adjustable Current-Limit Switches Sample
    Do sklepu »

    250mA to 1.5A, Adjustable Current-Limit Switches

    ... switches feature a low 70mΩ on-resistance and ...
    • Darmowa próbka
    Sklep:
    Analog Devices
    Producent:
    ANALOG DEVICES
    MPN:
    MAX14523B
    Dodany:
    Zmiana ceny:
    -100%
  13. 2A, Low-Voltage, Step-Down Regulator with Synchronous Rectification and Internal Switches Sample
    Do sklepu »

    2A, Low-Voltage, Step-Down Regulator with Synchronous Rectification and Internal Switches

    ... PMOS and NMOS Switches * 70mΩ On-Resistance at ...
    • Darmowa próbka
    Sklep:
    Analog Devices
    Producent:
    ANALOG DEVICES
    MPN:
    MAX1644
    Dodany:
    Zmiana ceny:
    -100%
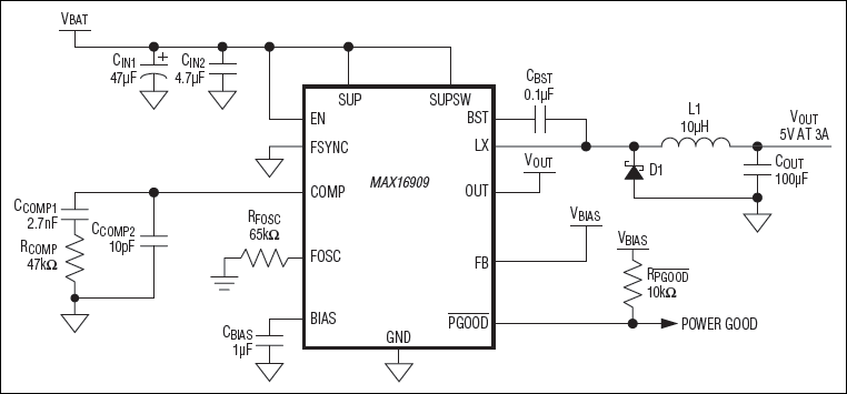
  14. 36V, 220kHz to 1MHz Step-Down Converter with Low Operating Current Sample
    Do sklepu »

    36V, 220kHz to 1MHz Step-Down Converter with Low Operating Current

    ... 3A Internal High-Side (70mΩ typ) Switch * Fast ...
    • Darmowa próbka
    Sklep:
    Analog Devices
    Producent:
    ANALOG DEVICES
    MPN:
    MAX16909
    Dodany:
    Zmiana ceny:
    -100%
  15. 36V, 2A, 2.2MHz Step-Down Converter with Low Operating Current Sample
    Do sklepu »

    36V, 2A, 2.2MHz Step-Down Converter with Low Operating Current

    ... 2A Internal High-Side (70mΩ typ) Switch * Fast ...
    • Darmowa próbka
    Sklep:
    Analog Devices
    Producent:
    ANALOG DEVICES
    MPN:
    MAX16977
    Dodany:
    Zmiana ceny:
    -100%