elecena.pl

36V, 220kHz to 1MHz Step-Down Converter with Low Operating Current

Analog Devices

36V, 220kHz to 1MHz Step-Down Converter with Low Operating Current RSS Sample
  • Darmowa próbka
MPN:
MAX16909
Producent:
ANALOG DEVICES
Dodany do bazy:
Ostatnio widziany:
Zmiana ceny:
-100% (19.01.2025)
Poprzednia cena:
3.37

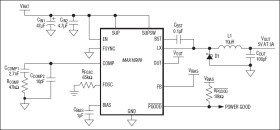
The MAX16909 is a 3A, current-mode, step-down converter with an integrated high-side switch. The device is designed to operate with input voltages from 3.5V to 36V while using only 30µA quiescent current at no load. The switching frequency is adjustable from 220kHz to 1MHz by an external resistor and can be synchronized to an external clock. The output voltage is pin selectable to be 5V fixed or adjustable from 1V to 10V. The wide input voltage range along with its ability to operate at high duty cycle during undervoltage transients make the device ideal for automotive and industrial applications.

The device operates in skip mode for reduced current consumption in light-load applications. Protection features include overcurrent limit, overvoltage, and thermal shutdown with automatic recovery. The device also features a power-good monitor to ease power-supply sequencing.

The device operates over the -40°C to +125°C automotive temperature range, and is available in 16-pin TSSOP and TQFN (5mm x 5mm) packages with exposed pads.

Applications

* Automotive * High-Voltage Input DC-DC Converter * Industrial * Point-of-Load Applications

* Wide 3.5V to 36V Input Voltage Range

* 42V Input Transients Tolerance

* High Duty Cycle During Undervoltage Transients

* 5V Fixed or 1V to 10V Adjustable Output Voltage

* Integrated 3A Internal High-Side (70mΩ typ) Switch

* Fast Load-Transient Response and Current-Mode Architecture

* Adjustable Switching Frequency (220kHz to 1MHz)

* Frequency Synchronization Input

* 30µA Standby Mode Operating Current

* 5µA Typical Shutdown Current

* Overvoltage, Undervoltage, Overtemperature, and Short-Circuit Protections

Elecena nie prowadzi sprzedaży elementów elektronicznych, ani w niej nie pośredniczy.

Produkt pochodzi z oferty sklepu