elecena.pl

5 48.72 PLN 68.58 PLN
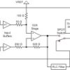
  1. DC to 800-MHz, Differential-to-Single-Ended, DAC Output Amplifier Sample
    Do sklepu »

    DC to 800-MHz, Differential-to-Single-Ended, DAC Output Amplifier

    ... A companion device, the THS3215, provides the same ...
    • Darmowa próbka
    Sklep:
    Texas Instruments
    Producent:
    TEXAS INSTRUMENTS
    MPN:
    THS3217
    Dodany:
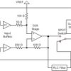
  2. DC to 650-MHz, Differential-to-Single-Ended, DAC Output Amplifier Sample
    Do sklepu »

    DC to 650-MHz, Differential-to-Single-Ended, DAC Output Amplifier

    ... and bandwidth. The THS3215 and THS3217 support ...
    • Darmowa próbka
    Sklep:
    Texas Instruments
    Producent:
    TEXAS INSTRUMENTS
    MPN:
    THS3215
    Dodany:
  3. Ceny od 25 zł
  4. 48.72
    Do sklepu »

    THS3215IRGVR

    IC: wzmacniacz operacyjny; 450MHz; Ch: 1; VQFN16; ...
    Sklep:
    TME
    Producent:
    TEXAS INSTRUMENTS
    MPN:
    THS3215IRGVR
    Obudowa:
    VQFN16
    Dodany:
    Zmiana ceny:
    +1.48%
    10+ szt.:
    43.90
    100+ szt.:
    38.79
    250+ szt.:
    34.83
    1000+ szt.:
    32.51
    2500+ szt.:
    31.38
    5000+ szt.:
    30.86
  5. Ceny od 50 zł
  6. 53.00
    Do sklepu »

    THS3215IRGVT

    IC: wzmacniacz operacyjny; 450MHz; Ch: 1; VQFN16; ...
    Sklep:
    TME
    Producent:
    TEXAS INSTRUMENTS
    MPN:
    THS3215IRGVT
    Obudowa:
    VQFN16
    Dodany:
    Zmiana ceny:
    +1.47%
    10+ szt.:
    41.62
    25+ szt.:
    38.79
    250+ szt.:
    37.11
  7. 68.58
    Do sklepu »

    THS3215IRGVT

    UKŁAD SCALONY OPAMP CFA 2GHZ 8MSOP
    Sklep:
    Elektronik-Service
    Producent:
    TEXAS INSTRUMENTS (TI)
    MPN:
    IMP-195914
    Obudowa:
    MSOP8
    Dodany: