Mobile I/O Companion Supporting Keyscan, I/O Expansion, PWM, and ACCESS.bus Host Interface
Texas Instruments
RSS
Sample
- Darmowa próbka
- MPN:
- LM8323
- Producent:
- TEXAS INSTRUMENTS
- Dodany do bazy:
- Ostatnio widziany:
Sugerowane produkty dla lm8323
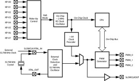
The LM8323 key-scan controller is a dedicated device to unburden a host from scanning a matrix-addressed keypad. In addition, the LM8323 provides general-purpose I/O expansion, a rotary encoder interface and PWM outputs useful for dynamic LED brightness modulation.
It communicates with the host through an I2C-compatible ACCESS.bus interface. An interrupt output is available for signaling key-press and key-release events. Communication frequencies up to 400 kHz (Fast-mode) bus speed are supported. The LM8323 supports a predefined set of commands. These commands enable a host device to keep control over all functions.
Elecena nie prowadzi sprzedaży elementów elektronicznych, ani w niej nie pośredniczy.
Produkt pochodzi z oferty sklepu Texas Instruments