elecena.pl

MAX1470 315MHz Low-Power, +3V Superheterodyne Receiver

Maxim-Dallas

MAX1470 315MHz Low-Power, +3V Superheterodyne Receiver RSS Sample
  • Darmowa próbka
MPN:
MAX1470
Kod:
3104
Producent:
ANALOG DEVICES
Dodany do bazy:
Ostatnio widziany:

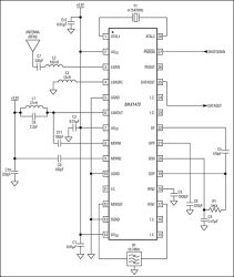
315MHz Low-Power, +3V Superheterodyne Receiver. The MAX1470 is a fully integrated low-power CMOS superheterodyne receiver for use with amplitude-shift-keyed (ASK) data in the 315MHz band. With few required external components, and a low-current power-down mode, it is ideal for cost- and power-sensitive applications in consumer markets. The chip consists of a 315MHz low-noise amplifier (LNA), an image rejection mixer, a fully integrated 315MHz phase-lock-loop (PLL), a 10.7MHz IF limiting amplifier stage with received-signal-strength indicator (RSSI) and an ASK demodulator, and analog baseband data-recovery circuitry.

Elecena nie prowadzi sprzedaży elementów elektronicznych, ani w niej nie pośredniczy.

Produkt pochodzi z oferty sklepu