elecena.pl

HD/SD SDI Reclocker with Dual Differential Outputs

Texas Instruments

HD/SD SDI Reclocker with Dual Differential Outputs RSS Sample
  • Darmowa próbka
MPN:
LMH0046
Producent:
TEXAS INSTRUMENTS
Dodany do bazy:
Ostatnio widziany:

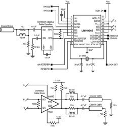
The LMH0046 HD/SD SDI Reclocker retimes serial digital video data conforming to the SMPTE 292M and SMPTE 259M (A & C) standards. The LMH0046 operates at serial data rates of 143 Mbps, 270 Mbps, 1.483 Gbps and 1.485 Gbps. The LMH0046 supports DVB-ASI operation at 270 Mbps.

The LMH0046 automatically detects the incoming data rate and adjusts itself to retime the incoming data to suppress accumulated jitter. The LMH0046 recovers the serial data-rate clock and optionally provides it as an output. The LMH0046 has two differential serial data outputs; the second output may be selected as a low-jitter, data-rate clock output. Controls and indicators are: serial clock or second serial data output select, manual rate select input, SD/HD rate indicator output, lock detect output, auto/manual data bypass and output mute. The serial data inputs, outputs, and serial data-rate clock outputs are differential LVPECL compatible. The CML serial data and serial data-rate clock outputs are suitable for driving 100Ω differentially terminated networks. The control logic inputs and outputs are LVCMOS compatible.

The LMH0046 is powered from a single 3.3V supply. Power dissipation is typically 330 mW. The device is housed in a 20-pin HTSSOP package.

Elecena nie prowadzi sprzedaży elementów elektronicznych, ani w niej nie pośredniczy.

Produkt pochodzi z oferty sklepu