17-V, 3-A, constant 1.4-MHz synchronous step-down voltage regulator
Texas Instruments
RSS
Sample
- Darmowa próbka
- MPN:
- TPS563249
- Producent:
- TEXAS INSTRUMENTS
- Dodany do bazy:
- Ostatnio widziany:
Sugerowane produkty dla tps563249
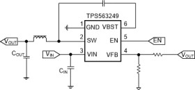
The TPS563249 is a simple, easy-to-use, 3 A synchronous step-down converter in SOT-23 package.
The device is optimized to operate with minimum external component counts and also optimized to achieve low standby current.
This switching regulator employs D-CAP3 mode control providing a fast transient response and supporting both low-equivalent series resistance (ESR) output capacitors such as specialty polymer and ultra-low ESR ceramic capacitors with no external compensation components.
TPS563249 operates in Forced Continuous Conduction Mode (FCCM), which maintains fixed 1.4 MHz switching frequency during light load operation and eliminates system interference. The TPS563249 is available in a 6-pin 1.6-mm × 2.9-mm SOT (DDC) package, and specified from a –40°C to 125°C junction temperature.
Elecena nie prowadzi sprzedaży elementów elektronicznych, ani w niej nie pośredniczy.
Produkt pochodzi z oferty sklepu Texas Instruments