0.8-V to 14-V input voltage, 2-A load current, step-up DC/DC, AEC-Q100 qualified
Texas Instruments
RSS
Sample
- Darmowa próbka
- MPN:
- LM2623-Q1
- Producent:
- TEXAS INSTRUMENTS
- Dodany do bazy:
- Ostatnio widziany:
Sugerowane produkty dla lm2623
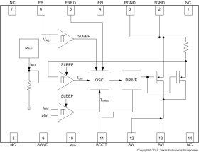
The LM2623-Q1 is a high-efficiency, general-purpose, step-up DC-DC switching regulator for automotive systems. The device accepts an input voltage between 0.9 V and 14 V and converts it into a regulated output voltage between 1.24 V and 14 V.
In order to adapt to a number of applications, the LM2623-Q1 allows the designer to program the output voltage, the operating frequency (300 kHz to 2 MHz), and duty cycle (17% to 90%) to optimize performance. The selected values can be fixed or can vary with input voltage or input-to-output voltage ratio. The LM2623-Q1 uses a very simple, on/off regulation mode to produce good efficiency and stable operation over a wide operating range. The device normally regulates by skipping switching cycles when it reaches the regulation limit (pulse frequency modulation (PFM)).
Refer to Non-Linear Effect and Choosing the Correct C3 Capacitor to resolve any design challenges before board design is finalized.
Elecena nie prowadzi sprzedaży elementów elektronicznych, ani w niej nie pośredniczy.
Produkt pochodzi z oferty sklepu Texas Instruments