Military, quad 32-V 1-MHz operational amplifier
Texas Instruments
RSS
Sample
- Darmowa próbka
- MPN:
- LM324-N-MIL
- Producent:
- TEXAS INSTRUMENTS
- Dodany do bazy:
- Ostatnio widziany:
Sugerowane produkty dla lm324
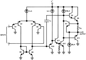
The LM324-N-MIL device consists of four independent, high-gain, internally frequency compensated operational amplifiers designed to operate from a single power supply over a wide range of voltages. Operation from split-power supplies is also possible and the low-power supply current drain is independent of the magnitude of the power supply voltage.
Application areas include transducer amplifiers, DC gain blocks and all the conventional op amp circuits which now can be more easily implemented in single power supply systems. For example, the LM324-N-MIL device can directly operate off of the standard 5-V power supply voltage which is used in digital systems and easily provides the required interface electronics without requiring the additional ±15 V power supplies.
Elecena nie prowadzi sprzedaży elementów elektronicznych, ani w niej nie pośredniczy.
Produkt pochodzi z oferty sklepu Texas Instruments