elecena.pl

65-VIN no-opto flyback converter with 100-V, 1.5-A integrated MOSFET

Texas Instruments

65-VIN no-opto flyback converter with 100-V, 1.5-A integrated MOSFET RSS Sample
  • Darmowa próbka
MPN:
LM5180
Producent:
TEXAS INSTRUMENTS
Dodany do bazy:
Ostatnio widziany:

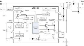
The LM5180 is a primary-side regulated (PSR) flyback converter with high efficiency over a wide input voltage range of 4.5 V to 65 V. The isolated output voltage is sampled from the primary-side flyback voltage, eliminating the need for an optocoupler, voltage reference, or third winding from the transformer for output voltage regulation.

The high level of integration results in a simple, reliable and high-density design with only one component crossing the isolation barrier. Boundary conduction mode (BCM) switching enables a compact magnetic solution and better than ±1.5% load and line regulation performance. An integrated 100-V power MOSFET provides output power up to 7 W with enhanced headroom for line transients.

The LM5180 flyback converter is available in a 8-pin, 4-mm × 4-mm, thermally-enhanced WSON package with 0.8-mm pin pitch.

The LM5180 flyback converter simplifies implementation of isolated DC/DC supplies with optional features to optimize performance for the target end equipment. The output voltage is set by one resistor, while an optional resistor improves output voltage accuracy by negating the thermal coefficient of the flyback diode voltage drop. Additional features include an internally-fixed or externally-programmable soft start, optional bias supply connection for higher efficiency, precision enable input with hysteresis for adjustable line UVLO, hiccup-mode overload protection, and thermal shutdown protection with automatic recovery.

Elecena nie prowadzi sprzedaży elementów elektronicznych, ani w niej nie pośredniczy.

Produkt pochodzi z oferty sklepu