elecena.pl

USB Type-C™ DCP Charge port converter with STB protection, cable comp. and thermal foldback

Texas Instruments

USB Type-C™ DCP Charge port converter with STB protection, cable comp. and thermal foldback RSS Sample
  • Darmowa próbka
MPN:
TPS25831-Q1
Producent:
TEXAS INSTRUMENTS
Dodany do bazy:
Ostatnio widziany:

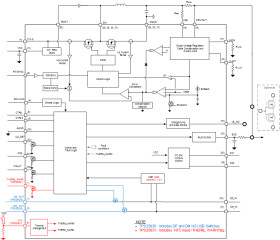
The TPS2583x-Q1 is a USB Type-C and BC1.2 charging port controller that includes a synchronous DC/DC converter. With cable droop compensation, the VBUS voltage remains constant regardless of load current, ensuring connected portable devices are charged at optimal current and voltage.

The TPS2583x-Q1 also integrates short-to-battery protection on VBUS, CC1, CC2, DMIN and DPIN pins. These pins can withstand voltage up to 18 V.

The TPS25830-Q1 includes high bandwidth analog switches for DP and DM pass-through, while the TPS25831-Q1 includes a thermistor input pin and thermal warning flag for user programmable thermal overload protection.

Elecena nie prowadzi sprzedaży elementów elektronicznych, ani w niej nie pośredniczy.

Produkt pochodzi z oferty sklepu