4.5-V to 5.5-V, 30mΩ, 2-5A eFuse
Texas Instruments
RSS
Sample
- Darmowa próbka
- MPN:
- TPS25925
- Producent:
- TEXAS INSTRUMENTS
- Dodany do bazy:
- Ostatnio widziany:
Sugerowane produkty dla tps25925x
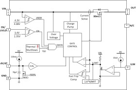
The TPS25925x/6x family of eFuses is a highly integrated circuit protection and power management solution in a tiny package. The devices use few external components and provide multiple protection modes. They are a robust defense against overloads, shorts circuits, voltage surges, excessive inrush current. Current limit level can be set with a single external resistor and current limit set has a typical accuracy of ±15%. Over voltage events are limited by internal clamping circuits to a safe fixed maximum, with no external components required. TPS25926x devices provide over voltage protection (OVP) for 12-V systems and TPS25925x devices for 5-V systems. In cases with particular voltage ramp requirements, a dV/dT pin is provided that can be programmed with a single capacitor to ensure proper output ramp rates.
Elecena nie prowadzi sprzedaży elementów elektronicznych, ani w niej nie pośredniczy.
Produkt pochodzi z oferty sklepu Texas Instruments