elecena.pl

Automotive, 100-mA, off-battery (60-V), ultra-low-IQ, low-dropout voltage regulator with power good

Texas Instruments

Automotive, 100-mA, off-battery (60-V), ultra-low-IQ, low-dropout voltage regulator with power good RSS Sample
  • Darmowa próbka
MPN:
TPS7A16A-Q1
Producent:
TEXAS INSTRUMENTS
Dodany do bazy:
Ostatnio widziany:

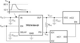
The TPS7A16A-Q1 ultralow-power, low-dropout (LDO) voltage regulator offers the benefits of ultralow quiescent current, high input voltage, and miniaturized, high-thermal-performance packaging.

The TPS7A16A-Q1 is designed for continuous or sporadic (power backup) battery-powered applications where ultralow quiescent current is critical to extending system battery life.

The TPS7A16A-Q1 offers an enable pin (EN) compatible with standard complementary metal oxide semiconductor (CMOS) logic and an integrated open-drain, active-high, power-good output (PG) with a user-programmable delay. These pins are intended for use in microcontroller-based, battery-powered applications where power-rail sequencing is required.

In addition, the TPS7A16A-Q1 is ideal for generating a low-voltage supply from multicell solutions ranging from high-cell-count power-tool packs to automotive applications; not only can this device supply a well-regulated voltage rail, but the TPS7A16A-Q1 can also withstand and maintain regulation during voltage transients. These features translate to simpler and more cost-effective, electrical surge-protection circuitry.

Elecena nie prowadzi sprzedaży elementów elektronicznych, ani w niej nie pośredniczy.

Produkt pochodzi z oferty sklepu