elecena.pl

1-MHz High Frequency Active Clamp Flyback Controller

Texas Instruments

1-MHz High Frequency Active Clamp Flyback Controller RSS Sample
  • Darmowa próbka
MPN:
UCC28780
Producent:
TEXAS INSTRUMENTS
Dodany do bazy:
Ostatnio widziany:

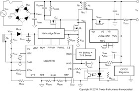
UCC28780 is a high-frequency active-clamp flyback controller that enables high-density AC-to-DC power supplies that comply with stringent global efficiency standards such as DoE Level VI and EU CoC V5 Tier-2. User programmable advanced control law features allow performance to be optimized for both Silicon (Si) and Gallium Nitride (GaN) power FETs. Direct operation with switching devices that combine driver and GaN FETs is further enhanced with logic-level gate signals and enable outputs.

Zero voltage switching (ZVS) is achieved over a wide operating range with advanced auto-tuning techniques, adaptive dead-time optimization, and variable switching frequency control law. Using adaptive multimode control that changes the operation based on input and output conditions, UCC28780 enables high efficiency while mitigating audible noise. With a variable switching frequency of up to 1 MHz and accurate programmable over-power protection, which provides consistent power for thermal design across wide line range, the size of passive components can be further reduced and enable high power density.

UCC28780 works with VDS-sensing synchronous rectifier controllers, such as UCC24612, to achieve higher conversion efficiency and very compact designs.

Elecena nie prowadzi sprzedaży elementów elektronicznych, ani w niej nie pośredniczy.

Produkt pochodzi z oferty sklepu