elecena.pl

Automotive 17-A 5kv RMS single channel isolated gate driver

Texas Instruments

Automotive 17-A 5kv RMS single channel isolated gate driver RSS Sample
  • Darmowa próbka
MPN:
UCC5390-Q1
Producent:
TEXAS INSTRUMENTS
Dodany do bazy:
Ostatnio widziany:

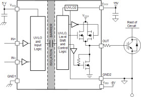
The UCC5390-Q1 is a single-channel, isolated gate driver with 10A source and 10A sink peak current designed to drive MOSFETs, IGBTs, and SiC MOSFETs. The UCC5390-Q1 has its UVLO2 referenced to GND2, which facilitates bipolar supplies and optimizes SiC and IGBT switching behavior and robustness.

The UCC5390-Q1 is available in 8.5mm SOIC-8 (DWV) package and can support isolation voltage up to 5kVRMS. The input side is isolated from the output side with SiO2 capacitive isolation technology with longer than 40 years isolation barrier lifetime. With its high drive strength and true UVLO detection, this device is a good fit for driving IGBTs and SiC MOSFETs in applications such as on-board chargers and traction inverters.

Compared to an optocoupler, the UCC5390-Q1 has lower part-to-part skew, lower propagation delay, higher operating temperature, and higher CMTI.

Elecena nie prowadzi sprzedaży elementów elektronicznych, ani w niej nie pośredniczy.

Produkt pochodzi z oferty sklepu