elecena.pl

High Efficiency, Secondary-Side Synchronous Forward Controller

Analog Devices

High Efficiency, Secondary-Side Synchronous Forward Controller RSS Sample
  • Darmowa próbka
MPN:
LTC3766
Producent:
ANALOG DEVICES
Dodany do bazy:
Ostatnio widziany:
Zmiana ceny:
-100% (17.01.2025)
Poprzednia cena:
4.63

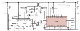
The LTC3766 is a PolyPhase-capable secondary-side controller for synchronous forward converters. When used in conjunction with the LTC3765 active-clamp forward controller and gate driver, the part creates a complete isolated power supply that combines the power of multiphase operation with the speed of secondary-side control.

The LTC3766 has been designed to simplify the design of active clamp forward converters. Working in concert with the LTC3765, the LTC3766 forms a robust, self-starting converter that eliminates the need for the separate bias regulator that is commonly used in secondary-side control applications. A precision current-limit coupled with clean start-up into a pre-biased load make the LTC3766 an excellent choice for high-power battery charger applications.

The LTC3766 provides extensive remote sensing and output protection features, while Direct Flux Limit guarantees no transformer saturation without compromising transient response. A linear regulator controller and internal bypass LDO are also provided to simplify the generation of the secondary-side bias voltage.

Applications

* Isolated 48V Telecommunication Systems

* Isolated Battery Chargers

* Automotive and Military Systems

* Industrial, Avionics and Heavy Equipment

* Direct Flux Limit™ Guarantees No Saturation

* Fast and Accurate Average Current Limit

* Clean Start-Up Into Pre-Biased Output

* Secondary-Side Control for Fast Transient Response

* Simple, Self-Starting Architecture

* Synchronous MOSFET Reverse Current Limit

* PolyPhase® Operation Eases High-Power Design

* True Remote Sense Differential Amplifier

* Remote Sense Reverse Protection

* High Voltage Linear Regulator Controller

* Internal LDO Powers Gate Drive from VOUT

* Overtemperature/Overvoltage Protection

* Low Profile 4mm × 5mm QFN and Narrow 28-Lead SSOP Packages

Elecena nie prowadzi sprzedaży elementów elektronicznych, ani w niej nie pośredniczy.

Produkt pochodzi z oferty sklepu