±75°/s Single Chip Yaw Rate Gyro with Signal Conditioning
Analog Devices
RSS
Sample
- Darmowa próbka
- MPN:
- ADXRS401
- Producent:
- ANALOG DEVICES
- Dodany do bazy:
- Ostatnio widziany:
Sugerowane produkty dla adxrs401
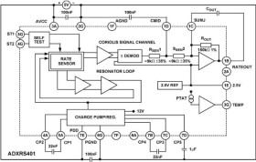
The ADXRS401 is a complete, angular rate-sensing gyroscope capable of measuring up to 75 degrees per second. The ADXRS401 uses Analog Devices’ iMEMS® surface micromachining process to create a functionally complete, low cost gyroscope, integrated with all of the required electronics on a single chip.
The ADXRS401 provides designers with a small, low cost gyroscope without compromising performance, quality, or reliability. The ADXRS401’s immunity to shock and vibration greatly improves the performance of navigation systems where environmental conditions could cause inaccurate system outputs.
The manufacturing technique for this device is the same high volume BIMOS iMEMS® process used for high reliability, automotive airbag accelerometers. The output signal, RATEOUT, is a voltage proportional to angular rate about the axis normal to the top surface of the package. A single external resistor can be used to lower the scale factor and increase dynamic range. An external capacitor is used to set the bandwidth.
A precision reference and a temperature output are also provided for compensation techniques. Two digital self-test inputs electromechanically excite the sensor to test proper operation of both sensors and the signal conditioning circuits. The ADXRS401 is available in a 7 mm x 7 mm x 3 mm BGA surface-mount package that significantly improves manufacturability.
Applications
* Car and handheld navigation systems
* Image stabilization for digital still and video cameras
* Inertial measurement units
* Platform stabilization
* Mobile satellite antenna stabilization
* Complete rate gyroscope on a single chip * Z-axis (Yaw rate) response * High vibration rejection over wide frequency * 2000 g-powered shock survivability * Self-test on digital command
Elecena nie prowadzi sprzedaży elementów elektronicznych, ani w niej nie pośredniczy.
Produkt pochodzi z oferty sklepu Analog Devices