elecena.pl

4.25 Gbps 3.3 V Low Noise Transimpedance Amplifier

Analog Devices

4.25 Gbps 3.3 V Low Noise Transimpedance Amplifier RSS Sample
  • Darmowa próbka
MPN:
ADN2882
Producent:
ANALOG DEVICES
Dodany do bazy:
Ostatnio widziany:

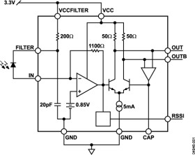
The ADN2882 is a compact, high performance 3.3 V power supply SiGe transimpedance amplifier (TIA) optimized for small form factor 4.25 Gbps 1x/2x/4x Fibre channel receiver applications and metro-access, Ethernet PIN/APD TIA modules. The ADN2882 is a single-chip solution for detecting photodiode current with a differential output voltage. The ADN2882 features low input referred noise current of 600 nA enabling -22 dBm sensitivity and 3.4 GHz minimum bandwidth enabling up to 4.25 Gbps operation. The ADN2882 also provides +3.25 dBm nominal operation at 10 dB extinction ratio.

To facilitate assembly in small form factor packages such as a TO-46 or TO-56 header, the ADN2882 integrates the photodiode filter network on chip and features 15 kHz low frequency cutoff without any external components. The ADN2882 chip area is less than 1 mm2, operates with a 3.3 V power supply and is available in die form.

Applications

* 1x/2x/4xFC and GbE optical receivers and transceivers

* SFF-8472 compliant receivers

* 4.25 Gbps PIN/APD-TIA receive optical subassembly

* Technology: High Performance SiGe

* Bandwidth: 3.4 GHz minimum

* Input noise current density: 10 pAvHz

* Optical sensitivity: -22 dBm

* Differential transimpedance: 4000 V/A

* Power dissipation: 75 mW

* Differential output swing: 250 mV p-p

* Input current overload: +3.25 dBm

* Output resistance: 50 Ω side

* Low-freq cutoff: 15 kHz

* On-chip PD filter: RF = 200 Ω CF = 20 pF

* Die size: 0.7 mm × 1.2 mm

Elecena nie prowadzi sprzedaży elementów elektronicznych, ani w niej nie pośredniczy.

Produkt pochodzi z oferty sklepu